
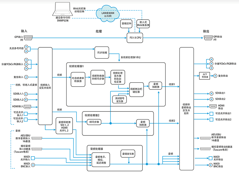
匹配和同步不同的视频和音频格式是所有广播、移动或后期制作环境中的关键部分。AJA的FS1-X代表着帧同步和转换的未来发展方向。在其紧凑的1RU机架内,FS1-X集成了大量视频和音频连接及处理功能。
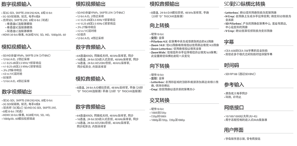
FS1-X具有灵活的架构,可同时处理3G-SDI 10-bit广播质量视频并合并嵌入式音频、AES、MADI和模拟音频。
利用AJA卓越的转换算法,FS1-X支持SD和HD信号之间的上、下和交叉转换,以获得尽可能最高质量的输出。此外,设备出厂安装了运动自适应帧速率转换器 (FRC) 选件,在几乎无限的国际标准支持下,实现了不同帧速率系列之间的高质量转换。
5.1和7.1音频的发展增加了制作中必须管理的音频通道。MADI标准提供了在单条电缆上传输大量音频通道的简便方法,从而简化了广播装置、移动视频车和制作的布线需求。
FS1-X支持光纤和同轴64通道MADI输入和输出。内部224 x 224音频矩阵允许完全路由MADI以及来自SDI、光纤、AES和模拟源的所有音频,在单一设备内实现了惊人的音频处理能力。
FS1-X具有独特的键控器配置,允许以功能强大的方式合并传入信号。一个常见示例是侧边键控,其中传入视频从SD转换为HD,但不是拉伸4:3纵横比来适合16:9帧,而是使用第二个信号填充16:9帧的侧边。
这样可实现通道识别或在该区域放置其他影像,而不必在两侧放入黑边。FS1-X强大的AFD功能确保传出信号的纵横比可被下游设备正确识别。
FS1-X支持隐藏式字幕以及SD和HD格式之间的隐藏式字幕转换 - 包括CEA-608和CEA-708字幕标准之间的完全转换。


