
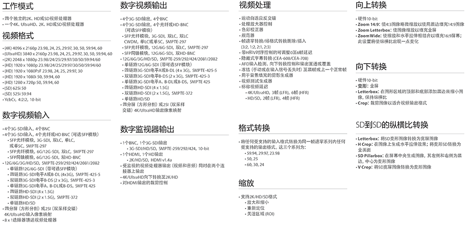
FS4按照AJA的高质量和可靠性标准制造,是您执行任何分辨率转换的真正选择。4K/UltraHD传输、处理和同步正迅速成为下一代标准,
而FS4拥有丰富的数字视频连接(包括Quad 1.5G、Dual 3G、3G-SDI上的Quad 3G以及可选12G-SDI BNC和12G-SDI LC光纤SFP模块上的12 Gb/6 Gb),从而助您实现目标。

在单通道模式下,FS4可将您的HD或SD视频向上转换到4K/UltraHD或进行反向转换,其光纤、3G-SDI、AES和MADI上的大量音频通道可实现不可思议的272 x 208音频可能性矩阵。
在四通道模式下,FS4提供非常强大的多通道转换功能,可同时处理多达4个通道的2K/HD和SD信号。新的思维需要新的布局。
FS4的前面板已重新设计,以简化和加快对产品大量功能的使用。该面板还设计为在单通道或四通道模式下提供简单直观的操作。在四通道模式下,“通道选择” 下面的全部四个VIDx按钮均点亮。在单通道模式下,只有VID1点亮,而VID2至4熄灭。
在单个1RU机架中实现多通道密度,从而节省空间、能源和功耗。